Kökeni Ne? : "Fransız Kalmak"
"Bu deyim de nereden çıktı acaba?" dediğimiz ve anlamını merak ettiklerimizden: Fransız kalmak.

Günlük konuşmalarımızda deyimlerle fazlasıyla içli dışlı bir millet olduğumuzu söyleyebiliriz. Kim tarafından söylendiği belli olmayan, nasıl türediğine dair ancak teorilerimizin olduğu bu sözcük öbekleri; aslında gerçeğe dayalı belirli olaylar çerçevesinde doğal olarak oluşmuş ve söylenegelip dilimize zenginlik katmıştır. Her birimizin, düşüncelerimizi daha rahat ifade ettiğimiz bu sözcüklerin en azından biri için "bu kelime de nereden çıktı acaba?" dediği olmuştur diye düşünüyorum. İşte onlardan biri, Fransız kalmak.
Bu sözcük öbeğini, bir şeyi tam olarak anlayamadığımızda veya anlatılan konunun dışında kaldığımızı hissettiğimizde kullanmaktayız. TDK'de belirtilen net tanımına göre ise deyim, "1) anlatılan bir konuyu anlayamamak, 2) herhangi bir konudan uzak kalmak" şeklinde açıklanmaktadır.
Deyimin kökenine gelince, bu konuda muhtelif görüşler mevcut ve her deyimde olduğu gibi kesin bir sonuca ulaşmamız pek mümkün değil. En kabul edilen görüş ise deyimin siyasetçi ve kuramcı Hikmet Ali Kıvılcımlı tarafından üretildiği fikri. Fikre göre Kıvılcımlı, Marksizm'i anlatırken Marx'ın üç kaynak teorisi üzerinde durur ve konuyu anlatırken kurama önem vermeyi "Almanca konuşmak", pratiği önceleyip teoriyi geri plana atmayı ise "Fransızca konuşmak" olarak niteler. Bu niteleme sonucunda; bir konuyu teorisiyle bilmemek için konuya Fransız kalmak deyimi söylenegelip yayılmış olduğu düşünülmekte.
Bir başka görüşe göre ise Osmanlı devrinde çıkmış olan bu söz öbeği, imparatorluk döneminde çevrede yabancı olarak Fransızların fazlaca olmasından dolayı onlara ithaf edilmiştir.
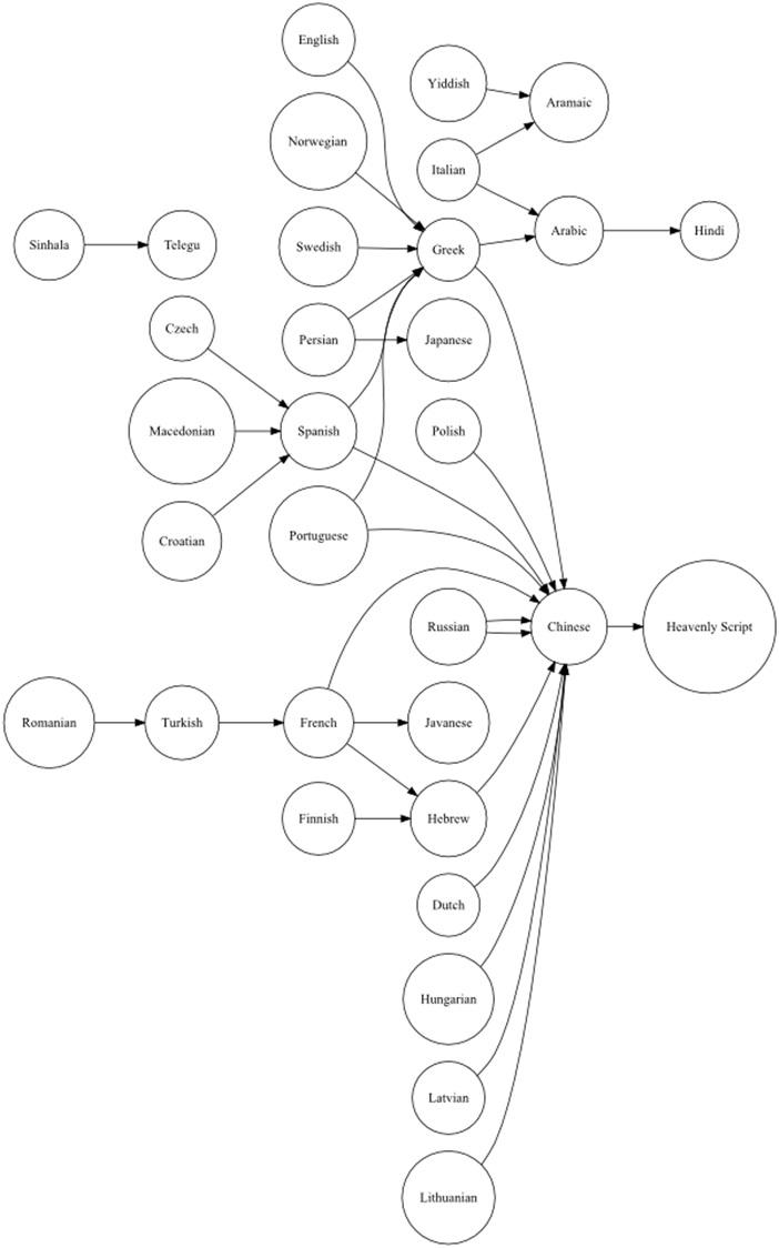
Belki bu deyimin, başka kültürlerde de aynı anlam için kullanıldığını düşünebilirsiniz. Fakat "Fransız kalmak" tamamıyla bize ait ve diğer ülkelerde birebir çevirisi mevcut değil. Çevremizdeki ülkelere baktığımızda bir konuyu anlamama olayını açıklamak için; daha çok Arapları ve Çinlileri deyimlerine konu ettikleri görülmekte. İspanya, bu deyim yerine "estar algo en arábigo/ esto es chino para mí" diyerek Arapça gibi/ bu benim için Çince" demekte; Birleşik Krallık ise "It's all greek to me" ile bu bana Yunanca gibi geldi'yi kullanıyor. (Bu deyim, Shakespeare'nin Julius Caesar oyununda geçmekte ve deyimin popülerliğinin de buna dayandığı belirtilmekte.)
Kullanım diğer ülkelerde ise şu şekilde:
Fransa: "Ce’š du chinois pour moi"- Bu benim için Çince
İtalya: "Questo per me è araba"- Bu benim için Arapça
Portekiz: "Isto para mim é chinês"- Bu benim için Çince
Rusya: "Это для меня китайская грамота"- Bu benim için Çince

Her kimden ve nereden türemiş olursa olsun, kendimizi daha net ifade etmemizi sağlayan bu deyimler, dilimizin kelime hazinesini artırarak anlatım kapasitemizi geliştirmekte. Başka bir "kökeni ne?" içeriğine kadar merakla kalın...
(Merak ettiğiniz bir deyim veya içeriğe eklemek istediğiniz bir yenilik olduğunda, benimle sitede kayıtlı LinkedIn veya mail adresim üzerinden iletişime geçmeniz beni mutlu eder.)